Sign in
Home
Current
Archive
Editorial Team
About
Aims and scope
Abstracting & Indexing
About Journal
Journal Topics
Review
Reviewers
Workflow
Editorial Policy
GUIDE FOR AUTHORS
News
Contact
Submit Your Article
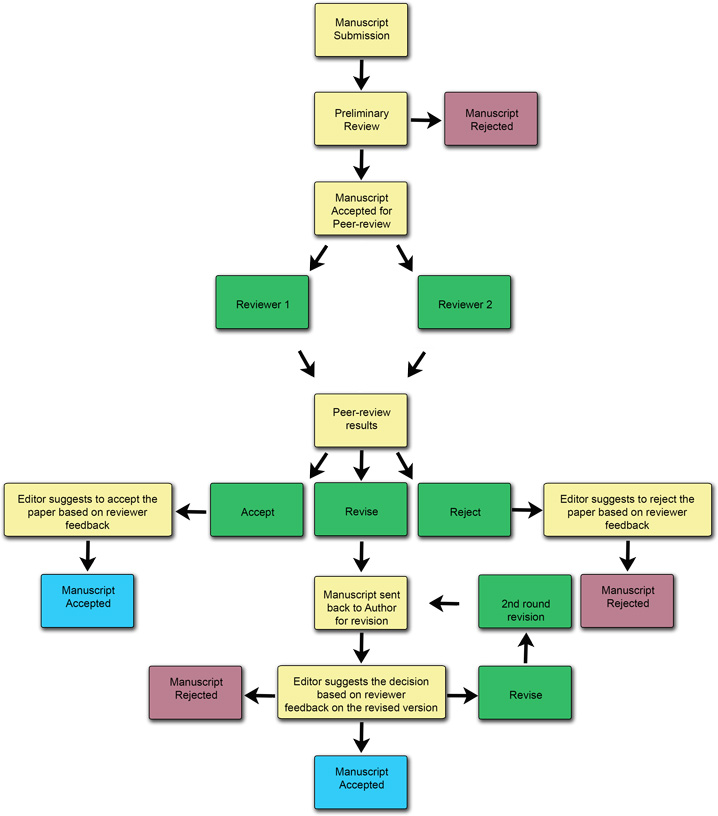
WORKFLOW
Abstracting & Indexing
*****
ePrivacy and GPDR Cookie Consent by
TermsFeed Generator